• Application Portal
  • News
  • Events
  • Careers
  • Contact
Home Page
  • Funding
    • Funding

      View Funding page
    • Funding Basics: Start Here
  • Services
    • Services

      View Services page
    • Grant Funding
    • Coaching & Support
      • Coaching & Support

        View Coaching & Support page
      • Technology Development Advisors
    • Applied Research
    • Tools & Resources
      • Tools & Resources

        View Tools & Resources page
      • Ethics Guidelines
      • Connectica
      • Journey Map
    • Workshops & Courses
  • Impact
    • Impact

      View Impact page
    • Impact Stories
    • Funded Projects
    • Annual Reports, Business Plans & Publications
    • Showcasing Innovation
    • Research & Thought Leadership
  • Strategic Vision
    • Strategic Vision

      View Strategic Vision page
    • About Our Strategic Vision
    • Strategic Vision
  • Videos
  • About
    • About

      View About page
    • Who We Are
      • Who We Are

        View Who We Are page
      • Leadership
      • History
    • What We Do
      • What We Do

        View What We Do page
      • Vision & Values
      • Who We Fund & Support
      • Partners
    • Governance
    • Innovation Ecosystem
      • Innovation Ecosystem

        View Innovation Ecosystem page
      • Regional Innovation Networks
    • Subsidiaries
      • Subsidiaries

        View Subsidiaries page
      • InnoTech Alberta
      • C-FER Technologies
  • Application Portal
  • News
  • Events
  • Careers
  • Contact

Not sure where to start?

Start Here

Home > Impact > Funded Projects > Machine Learning Identification of Real-Time Wind Direction and Velocity from a Novel Anemometer Integrated into an Emission Mass Flowmeter

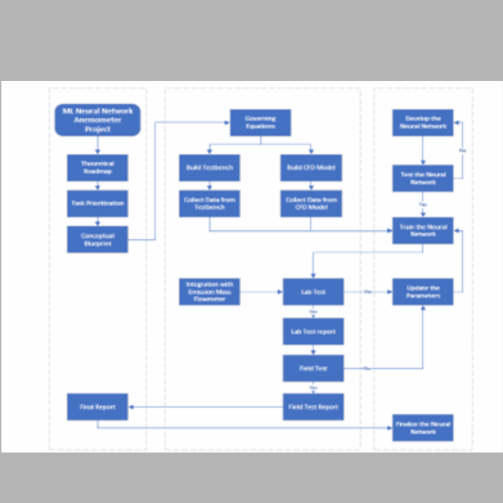
Machine Learning Identification of Real-Time Wind Direction and Velocity from a Novel Anemometer Integrated into an Emission Mass Flowmeter

This technology is proposed to be used in emissions measurement for greenhouse gas emission (GHG) reporting, specifically sources of non-continuous GHG emissions and/or varying atmospheric and environmental condition for various market applications include oil and gas, agriculture, manufacturing, landfills, commercial real estate, and more.

Project at a Glance

Funding Recipient: EmMea
Website: Visit their website
Funding Awarded: $250,000
Project Duration: Jun 1, 2024 – Oct 31, 2025
Sector: Emerging Technology & Data Science, Energy
Program: Digital Innovation in Clean Energy (DICE)

Related Files:

  • Project Summary

Footer

Home Page

Bell Tower

1500, 10104 - 103 Avenue

Edmonton, Alberta

T5J 0H8

Phone: 780-423-5727

Toll Free: 1-877-423-5727

Contact Us

Find Funding


  • Funding Basics: Start Here
  • Funding Programs

What's Happening


  • News
  • Impact Stories
  • Workshops & Events

Join Us


  • Careers
  • Become a Partner
  • Innovation Ecosystem
Home Page

Bell Tower

1500, 10104 - 103 Avenue

Edmonton, Alberta

T5J 0H8

Phone: 780-423-5727

Toll Free: 1-877-423-5727

Contact Us

Land Acknowledgement


Alberta Innovates respectfully acknowledges that we are situated on traditional territory of the Treaty 6, Treaty 7, and Treaty 8 First Nations; home to Métis Settlements, the Métis Nation of Alberta, comprising Districts 5/6 covering Calgary, 8 Devon, 9/10 in Edmonton and district 12 in Vegreville within the historical Northwest Métis Homeland. We respect the histories, languages, and cultures of First Nations, Métis, and Inuit whose presence continues to enrich our vibrant community.

Can't find what you're looking for?


Privacy Policy & Terms of Use

© 2026 Alberta Innovates